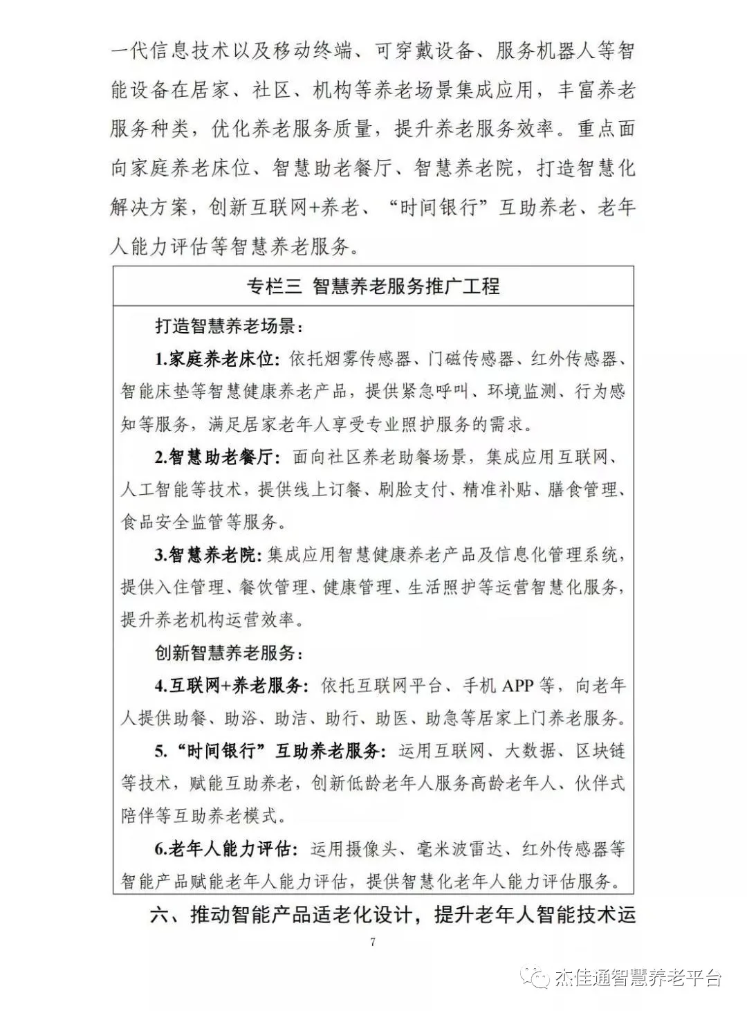
- 三部委印發《智慧健康養老產業發展行動計劃》
- 發布者:北京思杰佳通信息技術有限公司 發布時間:2021/10/25 0:00:00

工業和信息化部 民政部 國家衛生健康委關于印發《智慧健康養老產業發展行動計劃(2021-2025年)》的通知
各省、自治區、直轄市工業和信息化主管部門、民政廳(局)、衛生健康委:
為深入貫徹落實《中共中央 國務院關于印發<國家積極應對人口老齡化中長期規劃>的通知》、《國務院關于實施健康中國行動的意見》(國發〔2019〕13號)、《國務院辦公廳關于推進養老服務發展的意見》(國辦發〔2019〕5號)、《國務院辦公廳印發關于切實解決老年人運用智能技術困難實施方案的通知》(國辦發〔2020〕45號),進一步推動智慧健康養老產業發展,工業和信息化部、民政部、國家衛生健康委共同制定了《智慧健康養老產業發展行動計劃(2021-2025年)》。現印發你們,請認真貫徹落實。
附件:1. 智慧健康養老產業發展行動計劃(2021-2025年)
工業和信息化部
民 政 部
國家衛生健康委
2021年10月20日
附件:









來源:工信部官網、智慧健康養老產業聯盟SHCIA

